(点击图片查看)
“台风烟花,将是华东沿海的巨大挑战。7月22日,烟花就将影响台湾,随后是福建和江浙沪。”
可登录<中国气象局网站>,查看降水量,提前做好防护工作!
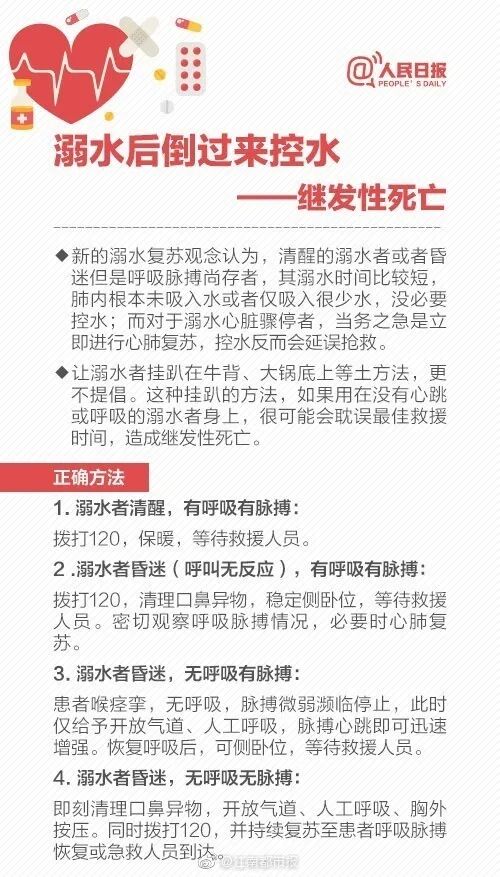
家庭应急包 有可能遭遇强降雨地区的人们记得买破窗器,水压大,会开不了门。 车里必备手电筒和破窗锤,不要放后备箱,放在驾驶座附近的储物处。平时定期检查手电筒是否能正常使用,电量是否充足,紧急时刻能救命。 破窗的时候要砸窗户角落的位置,更容易成功。从破窗出来的时候要小心,玻璃裂口处容易划伤皮肤。 洪水中自救指南 1.立交桥下低洼处有积水,以及超过30公分且水流湍急的地方,切勿通过。 2.远离排水井,在内涝严重时,是危险来源。 遇到暴雨,出行如何防触电?触电了又该怎么办? 左右滑动查看更多 电瓶车浸水后不要使用,会触电身亡! 浸水的家用电器不要去拔插头,会触电身亡! 关注漏电消息,远离漏电区域! 暴雨下,天然气泄漏了怎么办? 关阀门开窗通风然后快速撤离泄漏点。务必不要在泄露的地方打电话发消息用手机,也不要开关电器,或使用明火。跑到安全地带再打119求助! 洪水用塑料盆自救的正确方法 左右滑动查看更多 盆可以倒扣于水中,此时盆的边缘不要露出水面,用双手环抱住盆体; 盆如果正面朝上,千万不要只抓住盆的一边,会导致盆的侧翻进水,不要将盆压在身下,也会导致盆沉入水中!正确方法是,两只手分别抓住盆的对称轴的两端,就能保持住盆在水面的平衡和漂浮! 6.地铁里进水,在最底层要逐渐向上运动,在逃生时,要寻找高位地点的出口,与地铁相关工作人员进行配合。在疏散时,不慎丢失或遗留财物,不要寻找,生命至上。 7.洪水时期,自来水的水源一旦出现被污染的情况,自来水公司会有紧急通知。不要通过水的清澈程度来判断水的干净与否。 洪水时期的水污染 不要光脚淌水,淌水后注意清洁身体。水里有生活污水,还有各种生活垃圾、粪便、尸体、医疗垃圾、化工垃圾等,有非常多病菌甚至包括致癌物,暴露在污水里容易过敏,得皮肤病。还可能有什么碎片被水流冲走的时候划破人体皮肤,还可能水里有啮齿类或蛇咬人。 自来水烧开后喝,只要有条件就喝瓶装水,实在不行也尽量确保自来水完全烧开再喝。不要用自来水冲洗会直接进嘴的东西比如奶嘴,不要吃被水泡过的食物。 洪灾后的生水是传染病最好的传播渠道。 伤病时的急救措施 <溺水> 第一种情况,有意识,需要陪伴安慰,必要时送去医院。 第二种情况,呼吸微弱或者昏迷,需要畅通气道。把头昂起,保持气道畅通,清理口腔异物。 第三种情况,呼吸停止。需要人工呼吸和胸外按压交替。先人工呼吸5次,再胸外按压30次,然后按照人工呼吸2次,胸外按压30次交替进行。 注意!呛水后不停咳嗽,请小心应对,很可能是迟发性溺水! 【迟发性溺死】就是呛到水的人当即没事,但是会一直咳嗽,24小时内因为肺水肿等问题窒息而死,如果有不小心呛水的人被救上来之后一直咳嗽,一定要立即就医! <外伤止血> <晕倒昏迷> <骨折> 失温 暴雨再加上一直神经处于紧绷状态,体力消耗加上湿淋淋的,有可能出现失温,失温并不只是在严寒环境下。 洪水消退后的注意事项
3.电线有关设备,如变压器,也要远离。
4.低层区域等待救援时,要进行断电,寻找可以漂浮的物体(脸盆、泡沫、豆油空瓶等),在救援人员不能够及时进行救援的情况,可以利用漂浮物进行自救,重点在于头部和胸部的位置,进行漂浮物的捆绑。
5.无盖水井如何判别?看水流流速,某中心点出现漩涡或出现较大流速;当水中的杂物明显趋于一个方向,即此处已经出现严重渗水的情况。另外,在水中行走,不建议奔跑或者大步行走,蹚水小步缓行为宜。脚步移动不能超过30公分,重心后倾。
(资料整理来源网络,如有侵权请告知删除)




